教育部公布2024年度普通高等学校本科专业备案和审批结果,全国高校共新增专业点1839个,调整学位授予门类或修业年限专业点157个,停招专业点2220个,撤销专业点1428个,专业调整优化力度进一步加大。鸭脖申报的体育教育专业、康复治疗学专业、影视摄影与制作专业获批! 体育教育专业培养目标:本专业以立德树人为根本任务,立足大湾区、服务广东、辐射周边省份,培养德智体美劳全面发展,具有良好职业道德、教育情怀和立德树人...
近日,在教育部公布的《第九届高等学校科学研究优秀成果奖》(人文社会科学)获奖名单中,鸭脖文学院传来喜讯,姚新勇教授与刘亚娟副教授的学术专著一举斩获一等奖。这一成果不仅彰显了文学院在人文社科研究领域的实力,更体现了yabo鸭脖官网对科研工作的高度重视与积极投入。姚新勇教授与刘亚娟副教授作为国家重大项目“新中国少数民族文学研究史”课题组成员,长期深耕于中国少数民族文学学术史研究。姚新勇教授独著的《中国...
近日,鸭脖粤港澳大湾区研究院两项重要成果引发社会广泛关注,获得媒体与决策咨询高度认可。为落实全省高质量发展大会提出的“广聚天下英才,携手港澳加快建设高水平人才高地,夯实现代化产业体系的人才基座、人才底座”精神,粤港澳大湾区研究院谌新民、何靖怡撰写的决策咨询报告《以优质人才生态引领广东现代产业创新发展的建议》被《南方智库专报》刊发,并报省委、省政府、省人大、省政协四套班子领导,送各地级以上市党委...
为掌握鸭脖科研机构总体运行状况,加强鸭脖科研机构的管理与服务,促进科研机构相互交流和学习借鉴,推动科研机构健康规范可持续发展,3月5日下午,鸭脖在行政楼512会议室举行科研机构工作专项研讨会。学校校长胡军,副校长刘少波、余家军以及科研处处长李远飞、发展规划处处长黄跃雄和一类、二类科研机构负责人共同出席了会议。会议由胡军校长主持。(黄跃雄处长报告硕点建设情况)发展规划处黄跃雄处长结合硕点标准,从科研经...
近日,广东省教育厅发布了《关于组织实施2024年港澳台学生国情教育项目的通知》,鸭脖港澳台办申报的《“探寻历史足迹 感悟爱国情怀”——香港青少年爱国教育主题交流活动》获批学生活动类重点项目。该项目拟组织香港青少年通过实地走访、体验感悟等丰富多彩的活动,加深港澳台学生对于祖国大好河山、建设发展和改革开放成就的了解和认识,提升港澳台学生的文化认同、民族认同和国家认同,激发他们的爱国奋进精神。自鸭脖2017年...
近日,广东省高等教育学会公布了《关于公布广东省高等教育学会第三届高等教育研究优秀成果奖评选结果的通知》(粤高教学会〔2024〕14号)。鸭脖共有3项成果获奖,其中,荣获高等教育学术论文二等奖1项,三等奖2项。据悉,广东省高等教育学会高等教育研究优秀成果奖每两年评选一次,旨在调动高等教育工作者进行高等教育理论与实践研究的积极性,推进高等教育事业高质量发展。本次获奖充分发挥了高等教育研究成果的引领激励作用,...
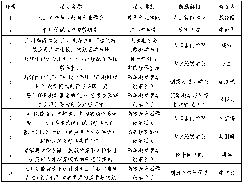
近日,广东省教育厅发布《关于公布2024年度广东省本科高校教学质量与教学改革工程建设项目立项名单的通知》(粤教高函〔2024〕30号),鸭脖申报的10个项目获批立项,立项率达100%。其中,包括现代产业学院建设1项、虚拟教研室1项、大学生社会实践教学基地1项、科产教融合实践教学基地1项、高等教育教学改革项目6项。省级质量工程项目的立项关乎学校的教学建设与改革,是学校培育高质量教育教学成果的基础。本次省级质量工程项目...
热线电话:400-8686-818
版權所有 YABO鸭脖|中国有限公司-官方网站
邮政编码:511300
肇庆校区:广东省肇庆市四会市东城街道黄岗社区工业大道1号
邮政编码:526200